html{ overflow:hidden; }
CV
Social Media
About
Portfolio
Contact
Blogging
The Old Bailey Data Warehouse Tool is a prototype quantitative data visualizer. It uses PHP, Javascript, SQLite, and the Google Chart API to peer into a very large dataset, all the proceedings of the Central London Court from 1674 - 1913.
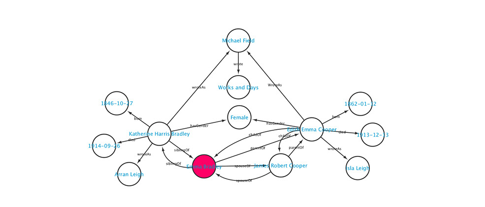
I have been spending a great deal of time considering the implications of the semantic web for the humanities. In doing this research I was introduced to Michael Field. Susan Brown and I coauthored a paper that argues that if we are not careful we will make it hard to find these important cases that challenge our everyday understandings of personhood, gender, etc.
A prototype based on my work with the Old Bailey Tool that can be used for visualizing publications by location in the Orlando Project. Built with Javascript and JSON.
UNDER ACTIVE DEVELOPMENT
I produced this network showing the interrelations of medical sub-specialties for Dr. Lynora Saxinger. It was featured in her 2013 TedMed talk at the University of Alberta.
In summer 2014 I will be leading a DHSI course focused on introducing programming to digital humanists who have never done any programming before. The goal is to impart concepts along with a little bit of skill so that the participants will be better able to converse with comfort about technical matters.
My thesis makes four contributions: an argument that simulation is inherently observer relative; a proof that there are exactly 726 meaningfully different 2x2 games; an argument not to fetishize certain games; and a demonstration that under certain conditions ignoring information about games that is traditionally thought to be crucial leads to better outcomes. The code was written in C++, enhanced with OpenMP, and results crunched with Stata.
I have been the director and a principal creative force behind Eurekamp since its inception in 2009. From 2009 to 2013 we've grown by 10x, from 25 to 250 campers. In addition to much of the programming, over the years I have designed and built most of the website, brochures, handbooks, and the back-end registration database.
HEROES is a custom designed course for Scouts Canada that is meant to catch senior Venturers (16-18) and show them that they can inspire others by doing very difficult things like building a knife from scratch. It was built in collaboration with Garth Fitzner and Marnie Ferguson. The first course report is available here and others by request.
I am an experienced and award winning instructor who has taught across a wide range of topic areas, including: philosophy of computing; philosophy of science; game theory; logic, community service-learning; and humanities computing. I lead active classes, combining summary lectures with in-class collaborative assignments.
I am a Dvorak keyboard user who appreciates cleverness in all forms. On my desk you'll find a useless machine and a Russian VFD clock. I carry a multi-tool everywhere and regularly void warranties.
I am currently a postodoctoral fellow at the University of Alberta working in the digital humanities. In this role I am able to combine my PhD in Philosophy with my computer progamming and project management skills to work on some great projects.
I am contributing to this rising discipline by applying my background in Philosophy and Computing by questioning current practices and methodologies . Current research is focused on the semantic web and data visualizations.
I have been the director and a princpal creative force behind this summer day camp since its inception in 2009. This camp provides "adventures in ideas for curious children" by using activities to stimulate questions that our counsellors are trained to facilitate into natural discussions.
I am currently the advisor to the 25th Edmonton Medical Venturers and a lead trainer with Scouts Canada's Northern Lights Countcil. In these roles I actively work to inspire others, often through the use of more than a dash of fire.